安徽艾约塔硅油有限公司
网站首页
关于我们
产品中心
全部
硅油
苯基硅橡胶
甲基生胶
甲基乙烯基生胶
氟硅生胶
低压变型氟硅混炼胶(IOTA-FSR 系列)
耐高温硅橡胶
通用耐高温硅橡胶
资料下载
新闻资讯
公司新闻
行业动态
联系我们
English
网站首页
关于我们
产品中心
资料下载
新闻资讯
联系我们
您的位置:
网站首页
行业动态
滇西科技师范学院第四届大学生网络文化节圆满结束!
滇西科技师范学院第四届大学生网络文化节圆满结束!
阅读量:3826561
2019-10-26
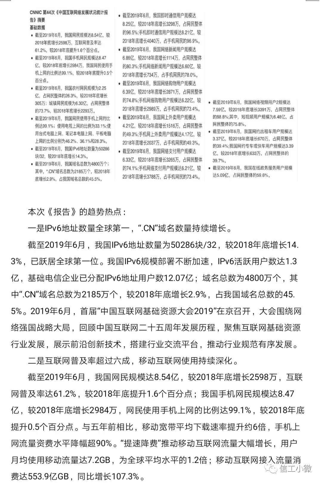
为深入学习贯彻习近平新时代中国特色社会主义思想和党的十九大精神,围绕隆重庆祝新中国成立70周年,宣扬优秀网络文化,营造礼赞新中国、奋进新时代的浓厚氛围,根据第四届“全国大学生网络文化节”和“全国高校网络教育优秀作品推选展示活动”要求,由学务处主办,智能与信息工程学院承办的滇西科技师范学院第四届大学生网络文化节活动共征集到微电影、摄影、网文、公益广告、音频、短视频、其他类网络创新作品等共计300余份。下面向大家展示征集到的优秀获奖作品。 一、网文作品获奖名单及优秀作品展示
二、摄影作品获奖名单及优秀作品展示
三、短视频作品获奖名单及优秀作品展示
四、音频作品获奖名单及优秀作品展示
五、微电影作品获奖名单及优秀作品展示
六、其他网络创新作品获奖名单及优秀作品展示
七、公益广告作品获奖名单及优秀作品展示
顾问:周虹
指导:李燕梅、杨闽
审核:杨闽
今日编辑:刘师语
投稿邮箱:787747530@qq.com
信息工程学院官方微信公众号:信工小微
上一篇:
万人打卡“第三届全球程序员节”,一场“燃爆”西安的科技盛宴
下一篇:
现代科技破译古老璇玑 牛河梁再现黄帝族新证
为您推荐
【党风建设】开辟“中国之治”新境界——写在党的十九届四中全会召开之际
“中国印谱史与印学”国际学术研讨会在杭举行
回顾与前瞻:新中国成立70年来的新闻传播史研究
制度不能指望“飞来峰”!“中国之治”如何开辟新境界?
【热点聚焦】开辟“中国之治”新境界 ——写在党的十九届四中全会召开之际
【鲁言说事】开辟“中国之治”新境界——写在党的十九届四中全会召开之际
寻找·苏慧廉:传教士和近代中国
【今日快讯】中国共产党第十九届中央委员会第四次全体会议在京召开
头条 | 开辟“中国之治”新境界 ——写在党的十九届四中全会召开之际
中国版“国际消费中心城市”5年后见!
在线QQ咨询,点这里
QQ咨询
微信服务号