
2019已进入10月这一年大伙在职场是原地踏步呢还是取得不小成绩还是.......依旧在寻寻觅觅

现在有个好消息一起来看看吧
中共三明市委组织部、三明市人力资源和社会保障局关于印发《三明市2020年人才引进和招聘紧缺急需专业目录》的通知市直各单位:
为进一步贯彻落实中共三明市委《关于深化人才发展体制机制改革的实施办法》(明委发〔2017〕7号),加快推进人才强市建设,做好我市人才引进和招聘工作,满足经济社会发展对人才的需求,更好地吸引更多的高校毕业生及我市紧缺急需的人才来明创业创新,结合我市教育、卫生等民生领域以及产业、行业现有人才资源数量、质量、结构、分布状况及人才引进的需要,经研究,现将《三明市2020年人才引进和招聘紧缺急需专业目录》(以下简称《紧缺急需专业目录》)印发给你们。请结合实际扎实做好人才引进和招聘工作,为做实“四篇文章”,推进新时代新三明加快发展建设提供人才保证和智力支持。
《紧缺急需专业目录》所列专业招聘对象为全日制普通高等院校本科(学士)及其以上学历、学位(含全日制普通高等院校专升本)且年龄不超过30周岁的应往届毕业生(我市机关事业单位在编在岗人员除外)。
市直事业单位公开招聘工作人员时,对符合我市确定的年度紧缺急需专业的毕业生,或符合福建省2019-2020年度紧缺急需人才引进指导目录规定条件的人才,或高级专业技术职称的高层次人才,或硕士及以上学位的研究生,或特殊人才,可简化招聘程序,采取直接面试考核的方式招聘。
各县(市、区)可参照执行,也可根据本地经济社会发展和人才需求情况,因地制宜,补充确定和发布符合本地实际的人才引进和招聘紧缺急需专业。各县(市、区)确定年度人才引进和招聘紧缺急需专业应在申报年度事业单位公开招聘计划时向市人力资源和社会保障局报备。
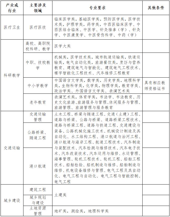
三明市2020年人才引进和招聘紧缺急需专业目录
(点击放大图片)

注意:1.表格中某产业或行业、某主要涉及领域所对应的专业要求和其他条件是指该产业或行业、该主要涉及领域紧缺急需人才所需要的专业要求和其他条件,对应的专业要求所列专业及类别之外的专业不属于该产业或行业、该主要涉及领域的紧缺急需专业。
2.表格中专业要求所列专业及类别名称以省上发布的年度《福建省机关事业单位招考专业指导目录》为准,专业要求所列类别的包含该类别所属的全部专业。
来源:三明市人民政府
你可能喜欢今天,“最美家庭”齐聚永安博物馆,现场好不热闹!
永安书记、市长暗访“找茬”,确保群众安全!
不忘初心 牢记使命丨永安市委副书记、市长温欣传带队开展“防风险、保安全、迎大庆”安全生产暗查暗访
不忘初心、牢记使命|永安市委书记开展农贸市场建设管理调研,解决群众关切热点问题
永安市2019年第三季度厦明火炬新材料产业园项目集中开(竣)工
永安市各级党组织召开“不忘初心、牢记使命”主题教育动员部署会

编 辑丨白 马
小 编丨栗 子

如果你喜欢我们的节目还是对我们的节目有什么好建议,戳下方可以写评论咯
点击下方“阅读原文”查看更多!↓↓↓